近日,在教育部教师工作司指导下,由中国教育报刊社征集编制的“新时代高水平教师队伍建设创新案例(2025)”正式发布,系统收录了全国各地教育行政部门及高校在教师队伍建设中的典型经验与创新实践内容,案例内容涵盖“教育家精神引领下的教师成长内生动力激发”“师德师风建设”“教师培养培训模式”“教师管理评价改革”“数字赋能教师专业发展”等领域。四川省共有8个案例入选,我校报送的案例《四川师范大学构建“四阶发展,五力驱动”教师发展体系探索与实践》成功入选。
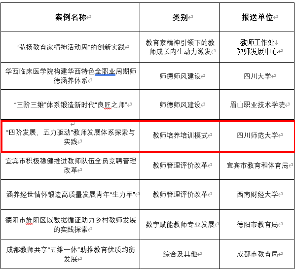
四川省入选案例一览表

我校案例立足师范院校办学定位与教师教育特色,以教师全职业周期成长需求为核心,聚焦教师课程教学能力提升,构建了“新进教师—青年骨干教师—卓越教师—教师发展师”四阶全周期教师教学发展培养体系,从组织保障、评价牵引、培训推动、队伍托举、平台支撑等维度形成了“五力驱动”的教师教学发展工作机制,为建设高素质专业化创新型教师队伍、培养新时代卓越教师提供坚实支撑。该案例入选“教师培养培训模式”领域创新案例(共32项)。
下一步,学校将持续以教育家精神为引领,强化师德师风建设,紧扣教育数字化转型与“四新”建设要求,深化“四阶发展,五力驱动”教师发展体系建设,引领教师主动适应教育数字化转型、教学范式变革及基础学科、新兴学科、交叉学科发展趋势,不断探索教师队伍高质量专业化发展的新路径、新方法,以高水平教师队伍支撑学校创新型一流师范大学建设,为培养担当民族复兴大任的时代新人、建设教育强国贡献川师力量。
链接:149个案例入选!2025年“新时代高水平教师队伍建设创新案例”发布https://mp.weixin.qq.com/s/aGKQOAIneBJh1KrJH_xh5A
来源:教师工作部
作者:何莹雪 刘燕
审核:郑秀清 终审:党委宣传部